4-20mA電流環(current loop)是一種模擬通信方式,與各種現代數字通信方式相比,它不需要復雜的編碼、解碼工作,通信方式簡單;由于電流環與生俱來的抗干擾能力,在噪聲環境復雜的工業現場具有很高的可靠性;同時,4-20mA電流環通信又有比較可靠的故障診斷功能。所以,設計人員認為,這種通信和控制方式還會繼續使用很多年。
4-20mA電流環功能
的零電平信號采用4mA大小的電流表示,滿量程采用20mA電流表示,因此得名“4-20mA電流環(current loop)”。4mA以下的電流輸出用來進行故障診斷功能,20mA以上電流被認為是超量程輸出。不同電流輸出的具體含義如下表所示。
|
電流輸出 mA |
狀態 |
|
0.0 |
單元故障 |
|
0.8 |
單元預熱 |
|
1.2 |
零點漂移故障 |
|
1.6 |
校準故障 |
|
2.0 |
單元生產(跨接) |
|
2.2 |
單元調零 |
|
4.0-20.0 |
常規測量模式 |
|
4.0 |
零氣體級別 |
|
5.6 |
滿量程的10% |
|
8.0 |
滿量程的25% |
|
12.0 |
滿量程的50% |
|
16.0 |
滿量程的75% |
|
20.0 |
滿量程 |
|
>20.0 |
超量程 |

在這里,氣體傳感器和CPU之間的通信采用4-20mA電流環來實現,這部分的實現如下圖所示。整個通信環路有氣體傳感器、發送器、接收器、雙絞線、電源等幾部分構成。

接收器可以是任何能夠檢測流過檢流電阻兩端電壓的器件,器件的輸出即可以是模擬的也可以是數字的。圖中的檢流電阻一般阻值在100-500Ω之間,通常認為在這里250Ω為“標準”的電阻阻值,125Ω也是一個比較常用的阻值。檢流電阻阻值大小取決于接收器的需要和電路設計,而非唯一的。
發送器用來將傳感器輸出信號轉化為4-20mA電流信號。它的電路實現形式多種多樣,即可以是由分立器件搭建的電流環也可以是專用集成電流環芯片,只要能夠實現電流環的輸出電流大小正比于傳感器輸出信號即可。當傳感器輸出信號為零或者傳感器輸出信號處于輸出范圍下限,發送器輸出電流為4mA;當傳感器輸出信號位于輸出范圍上限,則發送器輸出電流為20mA。
需要注意的是,雖然4-20mA電流環以其結構簡單是、可靠性高的特點在各種不同場合得到廣泛應用,但在需要高速通信的場合,一般認為4-20mA不適合。電流源的高阻特性、傳輸電纜的寄生參數等因素限制了整個環路的頻率響應。
4-20mA電流環電路實現
前面已經提到,4-20mA電流環的實現形式多種多樣,下面介紹幾種比較常用的電路實現。
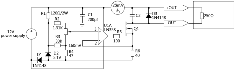
下圖為最簡單的電壓控制電流源實現形式,由運算放大器U1A,擴流MOSFET Q1,檢流電阻R6構成一個典型的電流反饋電路結構,由電阻R6和運算放大器正向輸入電壓決定了電路輸出電流的大小,即I0=Vi+/R6。
電路中的其他器件為起輔助作用,用于提高電路性能。如穩壓二極管將12V輸入電壓再進一步進行降壓穩壓,電阻R2,R3用于限制VR1兩端電壓。D1給運算放大器提供一個負壓,保證其最低輸出可以下降到0V。D3、C2用來保護MOSFET,同時C2還可以防止MOSFET發生振蕩。
細心的朋友可能已經發現,上面的電路存在一個問題,發送器的電流輸出在高端,即發送器和接收器是不共地的。這在某些場合會存在問題。下圖的電路通過增加一級電流轉換電路,將電流源輸出改為低端輸出。

除了上述兩種由分立器件構成的電壓控制電流源電路外,目前各大IC廠商也都推出了自己的4-20mA集成解決方案。如ADI公司的AD420/421系列,AD5410/5420系列,TI公司的XTR110系列等。
如下圖為AD5410/5420系列內部結構圖,其實現原理與分立器件構成的電路相似,但由于單芯片集成了DAC、壓控制電流源電路,為設計都提供了4-20mA電流環單芯片解決方便,大大簡化了設計復雜度,提高電路的可靠性。

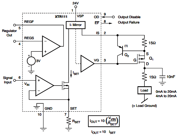
而下圖所示為TI公司XTR111內部結構框圖,這種電路非常適合與傳感器輸出直接相連構成標準的4-20mA變送器。

推薦閱讀
4-20mA信號最遠傳送距離
二線制變送器電路設計與應用
為什么變送器選擇4-20mA作傳送信號
