竇美霞在《二線制變送器電路設計與應用》文章中詳細分析二線制變送器電路設計重點、難點和技術要點,在本文向讀者展示具有電路簡單、功耗低、抗干擾能力強等的二線制變送器實用電路,對大家設計壓力變送器和溫度變送器電路提供借鑒。
工業上普遍需要測量各類非電物理量,例如溫度、壓力、速度、角度等,都需要轉換成模擬量電信號才能傳輸到幾百米外的控制室或顯示設備上。這種將物理量轉換成電信號的設備稱為變送器。工業上最廣泛采用的是用4-20mA電流來傳輸模擬量。
采用電流信號的原因是不容易受干擾。并且電流源內阻無窮大,導線電阻串聯在回路中不影響精度,在普通雙絞線上可以傳輸數百米。上限取20mA是因為防爆的要求:20mA的電流通斷引起的火花能量不足以引燃瓦斯。下限沒有取0mA的原因是為了能檢測斷線:正常工作時不會低于4mA,當傳輸線因故障斷路,環路電流降為0。常取2mA作為斷線報警值。
電流型變送器將物理量轉換成4-20mA電流輸出,必然要有外電源為其供電。最典型的是變送器需要兩根電源線,加上兩根電流輸出線,總共要接4根線,稱之為四線制變送器。當然,電流輸出可以與電源公用一根線(公用VCC或者GND),可節省一根線,稱之為三線制變送器。
其實大家可能注意到, 4-20mA電流本身就可以為變送器供電。變送器在電路中相當于一個特殊的負載,特殊之處在于變送器的耗電電流在4-20mA之間根據傳感器輸出而變化。顯示儀表只需要串在電路中即可。這種變送器只需外接2根線,因而被稱為兩線制變送器。工業電流環標準下限為4mA,因此只要在量程范圍內,變送器至少有4mA供電。這使得兩線制傳感器的設計成為可能。
在工業應用中,測量點一般在現場,而顯示設備或者控制設備一般都在控制室或控制柜上。兩者之間距離可能數十至數百米。按一百米距離計算,省去2根導線意味著成本降低近百元!因此在應用中兩線制傳感器必然是首選。
1、兩線制變送器的結構與原理
兩線制變送器的原理是利用了4-20mA信號為自身提供電能。如果變送器自身耗電大于4mA,那么將不可能輸出下限4mA值。因此一般要求兩線制變送器自身耗電(包括傳感器在內的全部電路)不大于3.5mA。這是兩線制變送器的設計根本原則之一。

圖1 二線制變送器結構
從整體結構上來看,兩線制變送器由三大部分組成:傳感器、調理電路、兩線制V/I變換器構成。傳感器將溫度、壓力等物理量轉化為電參量,調理電路將傳感器輸出的微弱或非線性的電信號進行放大、調理、轉化為線性的電壓輸出。兩線制V/I變換電路根據信號調理電路的輸出控制總體耗電電流;同時從環路上獲得電壓并穩壓,供調理電路和傳感器使用。除了V/I變換電路之外,電路中每個部分都有其自身的耗電電流,兩線制變送器的核心設計思想是將所有的電流都包括在V/I變換的反饋環路內。如圖1所示,采樣電阻RS串聯在電路的低端,所有的電流豆漿通過RS電阻流回電源負極。從RS上取到的反饋信號,包含了所有電路的耗電。在兩線制變送器中,所有的電路總功耗不能大于3.5mA,因此電路的低功耗成為主要的設計難點。下面將逐一分析各個部分電路的原理與設計要點。
2、兩線制V/I變換器
V/I 變換器是一種可以用電壓信號控制輸出電流的電路。兩線制V/I變換器與一般V/I變換電路不同點在:電壓信號不是直接控制輸出電流,而是控制整個電路自身耗電電流。同時,還要從電流環路上提取穩定的電壓為調理電路和傳感器供電。

圖2 二線制V/I變換器電路
若A點因為某種原因高于0V,則運放OP1輸出升高,Re兩端電壓升高,通過Re的電流變大。相當于整體耗電變大,通過采樣電阻Rs的電流也變大,B點電壓變低(負更多)。結果是通過R2將A點電壓拉下來。反之,若A點因某種原因低于0V,也會被負反饋抬高回0V。總之,負反饋的結果是運放OP1虛短,A點電壓=0V。下面分析V0對總耗電的控制原理:假設調理電路輸出電壓為V0,則流過R1的電流 I1=V0/R1 運放輸入端不可能吸收電流,則I1全部流過R2,那么B點電壓 VB= -I1R2 = -V0×R2/R1 取R1=R2時,有VB=-V0 電源負和整個便送器電路之間只有Rs、R2兩個電阻,因此所有的電流都流過Rs和R2。R2上端是虛地(0V),Rs上端是GND。因此R2、Rs兩端電壓完全一樣,都等于VB 。相當于Rs與 R2并聯作為電流采樣電阻。因此電路總電流: Is=V0/(Rs//R2) 如果取R2>>Rs,Is=V0/Rs 因此,圖2中取Rs=100歐,當調理電路輸出0.4-2V的時候,總耗電電流4-20mA. 若不能滿足R2>>Rs也沒關系,Rs與 R2并聯(Rs//R2)是個固定值,Is與V0仍然是線性關系,誤差比例系數在校準時可以消除。除了電路正確以外,該電路正常工作還需要2個條件:首先要自身耗電盡量小,省下的電流還要供給調理電路以及變送器。其次要求運放能夠單電源工作,即在沒有負電源情況下,輸入端仍能夠接受0V輸入,并能正常工作。 LM358/324是最常見也是價格最低的單電源運放,耗電400uA/每運放,基本可以接受。單電源供電時,輸入端從-0.3V~Vcc-1.5V范圍內都能正常工作。如果換成OP07等精密放大器,因為輸入不允許低至0V,在該電路中反而無法工作。
R5和U1構成基準源,產生2.5V穩定的基準電壓。LM385是低成本的微功耗基準,20uA以上即可工作,手冊上給出的曲線在100uA附近最平坦,所以通過R5控制電流100uA左右。OP2構成一個同向放大器,將基準放大,向調理電路及傳感器供電。因為寬輸入電壓、低功耗的穩壓器稀少,成本高;將基準放大作為穩壓電源是一個廉價的方案。該部分電路也可以選擇現成的集成電路。比如XTR115/116/105等,精度和穩定性比自制的好,自身功耗也更低(意味著能留更多電流給調理電路,調理部分更容易設計)。但成本比上述方案高10倍以上。
3、兩線制壓力變送器調理電路設計
壓力橋、稱重傳感器輸出信號微弱,都屬于mV級信號。這一類小信號一般都要求用差動放大器對其進行第一級放大。一般選用低失調、低溫飄的差動放大器。另外在兩線制應用中,低功耗也是必需的。AD623是常用的低功耗精密差動放大器,常用在差分輸出前級的放大。 AD623失調最大200uV,溫飄1uV/度,在一般壓力變送應用保證了精度足夠。 R0將0.4V疊加在AD623的REF腳(5腳)上,在壓力=0情況下通過調整R0使輸出4mA,再調整RG輸出20.00mA,完成校準。電路設計時需注意,壓力橋傳感器相當于一個千歐級的電阻,耗電一般比較大。適當降低壓力橋的激勵電壓可以減小耗電電流。但是輸出幅度也隨之下降,需要提高AD623的增益。圖3給出的傳感器采用恒壓供電,實際應用中大部分半導體壓力傳感器需要恒流供電才能獲得較好的溫度特性,可以用一個運放構成恒流源為其提供激勵。

圖3 壓力變送器信號調理電路
4、穩定性和安全性的考慮
工業環境下環境惡劣且對可靠性要求高,因此兩線制變送器的設計上需要考慮一定的保護和增強穩定性措施。

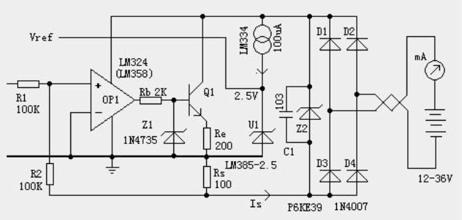
圖4 二線制變送器保護電路
①電源保護
電源接反、超壓、浪涌是工業上常見的電源問題。電源接反是設備安裝接線時最容易發生的錯誤,輸入口串一只二極管即可防止接反電源時損壞電路。如果輸入端加一個全橋整流器,那么即使電源接反仍能正常工作。為防止雷擊、靜電放電、浪涌等能量損壞變送器,變送器入口處可以加裝一只TVS管來吸收瞬間過壓的能量。一般TVS電壓值取比運放極限電壓略低,才能起到保護作用。如果可能遭受雷擊,TVS可能吸收容量不夠,壓敏電阻也是必需的,但是壓敏電阻本身漏電會帶來一定誤差。
②過流保護
設備運行過程中可能有傳感器斷線、短路等錯誤情況發生。或者輸入量本身很有可能超量程,變送器必須保證任何情況下輸出不會無限制上升,否則有可能損壞變送器本身、電源、或者遠方顯示儀表。圖4中Rb和Z1構成了過流保護電路。無論什么原因導致OP1輸出大于6.2V(1N4735是6.2V穩壓管),都會被Z1鉗位,Q1的基極不可能高于6.2V。因此Re上電壓不可能高于6.2-0.6=5.6V,因此總電流不會大于Ue/Re = 5.6V/200=28mA。
③寬電壓適應能力
一般兩線制變送器都能適應大范圍的電壓變化而不影響精度。這樣可以適用各類電源,同時能夠適應大的負載電阻。對電源最敏感的部分是基準源,同時基準源也是決定精度的主要元件。圖4中基準通過R5限流,當電源電壓變化時,R5上電流也隨之改變,對基準穩定性影響很大。圖4中利用恒流源LM334為基準供電,電壓大范圍變化時,電流基本不變,保證了基準的穩定性。
④退藕電容
一般的電路設計中,每個集成電路的電源端都會有退藕電容。在兩線制變送器上電時,這些電容的充電會在瞬間導致大電流,有可能會損壞遠方儀表。因此每個退藕電容一般不超過10μF,總退藕電容不宜超過50μF。入口處一個10μF電容是必需的,保證長線感性負載下,電路不震蕩。
針對二線制4-20mA變送器對功耗、抗干擾能力、溫漂等要求,設計了其應用電路,在本電路中應用了一個壓力傳感器,它就是壓力變送器。如果將壓力傳感器換為溫度傳感器,就是溫度變送器。
相關閱讀
如何區分兩線制4-20mA和四線制4-20mA
兩線制和四線制儀表在結構上有什么區別
設計人員必會的4-20mA電流環電路
