隨著電子工業的飛速發展,各種儀器儀表被廣泛應用于工業控制和社會生活的各個方面,同時對儀表可靠性要求越來越高,電力儀表也不例外。電力儀表的可靠性要求是智能電表技術標準中的一項。標準對電力儀表的可靠性提出了平均壽命不低于十年的要求,因此電力儀表設計開發過程中的可靠性設計顯得尤為重要。在規定的條件下、規定的時間內完成規定功能的概率稱為平均無故障工作時間,也稱平均故障間隔時間。平均無故障工作時間是衡量可靠性的常見指標。電力儀表的可靠性設計就是為了提高產品的平均無故障工作時間,保證產品的正常運行。
1、硬件可靠性設計
1.1 電力儀表電源的抗干擾設計
據工程統計數據分析,電力儀表系統70%的干擾都是通過電源耦合進入系統的。因此,電源供電質量的提高對整個系統的可靠運行有著十分重要的意義。由于系統的電源一般都是由市電轉換得到,所以電源部分的抗干擾設計主要集中在電源輸入端口的濾波和瞬態干擾的抑制方面。
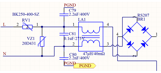
圖1是電源抗干擾的一個典型設計,其中,RV1為熱敏電阻,VZ1為壓敏電阻,LA1為共模扼流圈。該電路可以有效抑制浪涌和群脈沖干擾。

圖1 電力儀表電源抗干擾設計電路
此外,分模塊供電是電源設計的另外一個準則。這樣設計的優點是:可以有效避免強電設備工作時對系統內其他模塊造成干擾,提高整個系統的可靠性。
1.2 電力儀表接地設計
接地系統的設計直接關系到整個產品的抗干擾能力,好的設計可以阻斷外部環境的干擾,對內部的耦合噪聲進行有效抑制。以下兩個方面的考慮,可以提高系統的可靠性:
①數字地和模擬地
由于數字信號具有陡峭的邊緣,造成數字電路的地電流表現出脈沖式變化,因此在電力儀表系統中模擬地和數字地應分別設計,兩者僅在一點連接,并將電路板上的模擬電路與數字電路分別連接在對應的“地”上。這樣可以有效的避免數字電路地電流的脈沖信號通過公共地阻抗耦合進入模擬電路,形成瞬態干擾。當系統中存在高頻的大信號時,這種干擾影響會越大。
②單點和多點接地
在低頻系統中,接地一般采用并聯單點接地與串聯單點接地結合的方式,以提高系統的性能。其中并聯單點接地是指多個模塊的地線匯合到一處,每個模塊的地點位置與自身的電流和電阻有關。這種接地方式的優勢是沒有公共地線電阻的耦合干擾,劣勢是地線使用太多。串聯單點接地是指多個模塊使用同一段地線。因為電流在地線上的等效電阻會產生壓降,所以模塊和地線的連接點對大地的電位有所不同,所有模塊的電流變化都會對接地點的電位產生影響,使電路的輸出改變,最終導致公共地線電阻耦合干擾。該方法具有布線簡單等特點。多點接地常被用于高頻系統中,其原則是各模塊的地線就近連接到地線匯流排上,優勢是接地線短、阻抗小、無公共地線阻抗造成的干擾噪聲。
1.3 電力儀表隔離設計
將噪聲源與敏感的電路隔離開來是隔離設計的主要目的之一。隔離設計的特點是電力儀表與工作環境既保持信號的聯系,又不發生電的交互。隔離設計主要的實現手段有變壓器隔離、光電隔離、繼電器隔離、隔離放大器,以及布線隔離等。
①變壓器隔離
脈沖變壓器具有匝數少、繞組分布電容小(僅幾皮法)、一二次繞組分別纏繞于磁芯的兩側等特點,可作為脈沖信號的隔離器件,實現數字信號的隔離。
②光電隔離
加光電耦合器可以抑制尖峰脈沖及各種噪聲的干擾。采用光電隔離可以使上位機系統與電力儀表的通信口之間沒有電的交互,提高系統的抗干擾性能。光電耦合器可對數字信號進行隔離,但是對模擬信號不適用。對模擬信號隔離的常用方法包括:
A、轉換光電隔離電路,此電路復雜;
B、差分放大器,所隔離的電壓較低;
C、隔離放大器,性能雖好但是價格貴。
③繼電器隔離
由于繼電器的線圈與觸點之間無電氣關聯,因此可以利用線圈接收信號,再通過其觸點傳送信號,這樣可以有效解決強電與弱電信號彼此接觸的問題,完成干擾隔離。
④布線隔離
通過電路板的布局,實現隔離,主要是強電與弱電之間的隔離。
1.4 電力儀表印制電路板抗干擾設計
印制電路板是電路元器件的載體,提供元器件之間的電氣連接。印制電路板設計的好壞將直接影響到系統的抗干擾能力。在進行印制電路板設計時,一般遵循以下原則:
①晶振布線時,盡量與中央處理器的引腳靠近,其外殼接地并固定,最后用地線把時鐘區隔離,此方法可以避免很多的疑難問題;
②滿足系統性能要求的條件下,中央處理器盡量采用低頻率的晶振,數字電路盡可能低速;
③對于中央處理器未使用的輸入、輸出口資源,不能懸空不處理,應使其連接系統電源或接地,其他芯片同樣如此;
④高頻元器件之間的連線盡量縮短,具有輸入、輸出功能的元器件盡量遠離,容易受干擾的元器件不能靠太近;
⑤電流環路不能出現在低頻以及弱信號電路中,若確實無法規避,則盡可能的使環路變小,降低感應噪聲;
⑥系統布線時應杜絕90°折線,以防高頻噪聲發射;
⑦系統中的輸入、輸出線盡量不要平行,并在兩條導線之間添加地線,這樣可以有效防止反饋耦合的發生。
2、軟件可靠性設計
2.1 電力儀表數字濾波設計
目前,電力儀表已廣泛的應用了各種計量芯片,中央處理器與計量芯片之間通過串行外設借口或通用異步收發傳送器方式通訊,以獲得電力系統運行的參數。若在通訊的過程中,總線受到干擾,或者計量芯片處于非正常狀態, 中央處理器將得到錯誤數據。因此,在軟件程序中加入濾波處理,顯得非常重要。對普通的電力參數可以采用均值法,在計算有效值時候,采集五到六個個數據,去除最大值和最小然后做平均值;對于電能數據,可以根據儀表的額定運行環境,估計出單位時間內電能的動態范圍,若出現電能數據異常,軟件可以將此次數據丟棄。除此以外,還有中值法、算術平均值法、一階低通濾波器法等。實踐證明,軟件濾波的使用,可以最大化的保證每次讀取參數的可靠性。
2.2 電力儀表數據冗余設計
為了提高系統的可靠性,對系統的設置參數以及校表參數可以采用多備份設計,當一組數據出現紊亂后,可以啟用另一組備份數據。為了保證數據的安全性,提高數據在錯誤的操作生存的概率,應當將幾組數據分散存儲。
2.3 電力儀表數據校驗及操作的冗余設計
中央處理器在向存儲空間中寫入設置參數或校表參數的時候,可能會受到干擾,導致錯誤數據寫入存儲空間中,但此時中央處理器是無法判斷寫入的數據正確與否的。為了確保數據的正常寫入,在設計軟件程序時,把要寫入的數據做“校驗和”處理,并將“校驗和”也一并寫入儲存空間中,當每次寫操作完成后,再進行一次讀操作,將讀出的數據做“校驗和”,與寫入“校驗和”做比較判斷。若兩次數據不一致則重新進行寫操作,直到數據被正確寫入為止,若超出設定的重寫次數,則進行寫操作錯誤顯示。
2.4 電力儀表軟件陷阱設計
軟件陷阱是指令冗余的一種應用形式,用于程序“跑飛”的捕捉。當噪聲信號的干擾,系統程序會脫離正常運行的軌道,為了使“跑飛”的程序穩定下來,設計人員在程序中設計了陷阱。所謂的軟件陷阱,是通過一條引導指令,強行將捕獲的程序引向一個特定的地址,并對紊亂的程序進行出錯處理。對于受干擾而混亂的程序,多字節指令是最危險的,原因是錯誤的指針可以“跑飛”到多個字節指令之間,從而運行更深度不可知的指令。相對于多字節指令,單字節指令可以使紊亂中指針理順,讓其按照正常的順序運行,紊亂的現象可以得到有效的抑制。根據以上原理,軟件陷阱可以形成一個程序,通常為了提高對“彈飛”程序的捕獲率,可以在引導指令前添加兩個空操作指令,具體形式為:--NOP-- --NOP-- JUMP ERROR。程序中JUMP ERROR就是將“彈飛”的程序轉移到出錯處理程序中。在程序中未使用的大片只讀存儲器空間、未使用的中斷向量區、程序區的“斷裂處”以及表格的頭尾處等四處使用軟件陷阱,效果最佳。
2.5 電力儀表軟件看門狗設計
“看門狗”是采用軟硬結合的方式防止程序發生死循環。“看門狗”的硬件基礎是一個獨立運行、定時周期為T的計數器。中央處理器的復位引腳與計數器的定時輸出腳相連,且中央處理器控制計數器清零。系統正常運行過程中,“看門狗”在小于T的時間間隔內將被清零,定時器從而不會產生溢出。但是當系統紊亂,處于不正常的工作狀態下,中央處理器的時序邏輯被打亂,不能在周期T內將計數器清零,最終導致計數器溢出,“看門狗”產生一個復位信號,傳送到中央處理器,使其復位。這種設計可以使系統擺脫一時干擾,增強系統的可靠性。

3、電力儀表生產注意事項
3.1 元器件的選擇及控制
元器件是組成電力儀表的基本單元。電力儀表的可靠性水平首先依賴于元器件的可靠性水平。主要元器件包括:中央處理器、計量芯片、數碼管、液晶屏、電解電容、壓敏電阻、電流互感器、電壓互感器、晶振、貼片電容、貼片電阻、光耦、電池等。安科瑞對元器件的選擇有著嚴格的要求:選用的元器件必須要有可靠性指標,元器件采購需定型號規格、定采購廠家、定采購渠道,采購的元器件必須進行入廠檢驗、入庫檢驗、使用前檢驗。
3.2 電力儀表裕量設計
裕量設計使元器件在工作時承受的工作應力適當低于元器件的額定值,從而達到降低基本故障率、提高元器件使用的可靠性的目的。
3.3 電力儀表冗余設計
冗余設計是用一個或多個相同單元構成并聯形式,當其中一個發生故障時,其他單元仍能使系統正常工作。主要的信號線、電纜要選用高可靠連接。必要時對開關、接插件等可采用冗余技術,如采取并聯或多余觸點全部利用等。
3.4 電力儀表可靠的生產工藝
可靠的生產工藝重點指靜電防護和防潮。在生產環境中引入靜電防護系統,可以有效避免對金屬氧化物半導體場效晶體管及集成電路芯片造成的損傷。當環境的濕度較大時,水分子可以滲入材料內部,導體之間形成漏電通路,降低元件絕緣電阻及隔離耐壓能力。同時,過度的干燥環境也能造成材料變脆,產生靜電等不利影響。昌暉儀表已在生產環境中引入一系列調控措施,諸如采用抽濕系統、空調系統等,盡可能使儀表生產環境處于一個穩定的水平,避免不利的外力因素影響。此外,部分產品電路板在出廠前做噴漆處理,進一步防止受潮,提高電力儀表的可靠性。
3.5 電力儀表高溫老化處理
電力儀表中元件焊接、裝配過程中存在的隱患及性能的缺陷可以通過高溫老化的方式讓其提前顯露。經過處理過后的產品,再進行正常的電氣參數的測試,篩選并除去變值及失效的元件,把潛在的問題消除在產品銷售之前,從而保證出廠的產品能經得起時間的考驗。
3.6 電力儀表維修
以方便后期維修為原則,元器件設計布局應考慮到后期的維修工作。軟件設計的時候要充分考慮到系統可能出現的錯誤,并將所有可能的錯誤羅列出來,當系統提示錯誤出現時,設計及維修人員可以捕捉錯誤,解決問題,提高系統運行的可靠性。
4、電力儀表可靠性測試方法
4.1 硬件的可靠性測試
根據系統硬件的抗干擾設計,電力儀表硬件主要的測試內容有:靜電放電抗擾度、射頻電磁場抗擾度、快速瞬變脈沖群、射頻場感應的傳導騷擾抗擾度、浪涌抗擾度、衰減震蕩波抗擾度、無線電干擾抑制等。
此外,昌暉儀表制造有限公司還引進了高加速壽命測試與高加速應力篩選設備,通過運用高于環境中存在的應力來加速發現問題,改進電力儀表的設計和制造流程。
4.2 電力儀表軟件的可靠性測試
一般采用黑盒測試技術進行嵌入式軟件可靠性測試。進行軟件可靠性測試的一般流程是:明確可靠性目標,編制測試計劃,進行開發操作,進入測試準備階段,執行可靠性測試,分析評估并根據測試數據給出可靠性測試報告。
5、結束語
本文結合昌暉儀表制造有限公司多年生產電力儀表的經驗,說明了電力儀表設計中可靠性的重要性,分析了儀表使用過程中干擾源的種類以及產生的原因,重點闡述了針對干擾所采取的硬件與軟件的解決措施,最后,介紹了電力儀表設計結束后,所需要經過的一系列驗證實驗,證明電力儀表的設計方案的切實可行,確保產品高度的可靠性。
相關閱讀
◆數字電力儀表特征及分類
◆多功能電力儀表校驗方法和注意事項
◆多功能電力儀表校驗方法和基本流程
